O2Micro凹凸科技:一顆晶片革了鉛酸電池的命-新能源車暗藏的百億市場,驚現破局者!

Jan 8, 2026

如果說新能源車的「三電系統」是整車動力之源,那12V電池管理系統則堪稱控制車輛「神經末梢」的關鍵樞紐。從煞車輔助、車門控制,到緊急照明、車載娛樂,12V電源系統雖不驅動車輛,卻直接影響駕駛安全與體驗。目前市面上複雜的系統設計外圍裝置多,並因為裝置多導致失效的地方增多,BOM成本高等缺點,已成為產業應用痛點。

1.傳統12V鉛酸電瓶的晶片方案正成為產業痛點
隨著汽車電氣化及智慧化進程加速,智慧座艙域、智慧駕駛域的功能日漸豐富,車輛對低壓電池的性能要求日益增高。鉛酸電池使用壽命大幅縮短,既影響消費者日常使用,也限制汽車朝向更高程度智慧化進步。相較而言,鋰電池持續大倍率放電能力更強、循環性能更好、能量密度更高,虧電時穩定性更好,且不含鉛更環保。比亞迪、廣汽、上汽、吉利、長安、特斯拉、理想、保時捷、寶馬、奧迪等車企都在快速推進去鉛化。市場數據預示著一個巨大風口:2024年中國乘用車12V鋰電池市場規模達47.8億元,2028年將成長至130.1億元。在12V鋰電池BMS系統領域,傳統方案以分離晶片為主,系統包含AFE晶片、MOS驅動晶片、SBC晶片、RTC晶片、預先充填電路、RTC電路、MCU和CAN通訊晶片。這種複雜系統設計帶來BOM成本高,外圍裝置多,並因此導致失效的地方增多等缺點,已成為業界應用的痛點。

2.破局者登场:高集成破局高成本
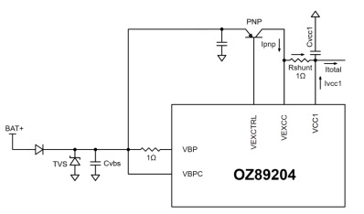
凹凸科技最新推出的OZ89204高集成度BMS芯片,给出了一份惊艳的行业答案。该芯片以“单芯集成、系统减负”的颠覆性思路,为新能源车企带来综合成本降低高达30%-40%的极致可能。OZ89204以“高集成”为核心理念,将传统方案中分散的AFE、Gate Driver、过流保护、RTC、PMIC、栅极驱动电源、限流电路等七大模块,高度整合于单芯片中。目前市场上通用方案的12V电瓶的芯片只是一个单纯的AFE而已,而OZ89204是五合一的芯片,使用它设计系统会简单容易得多,不需要那么多外围器件。

3.三大核心优势,重塑BMS市场格局
系統成本大幅降低:元件數量減少,PCB佈局更緊湊,貼片效率提升,生產成本顯著優化。開發效率顯著提升:電路設計簡化,開發週期縮短,支援含功能安全與無功能安全雙版本,靈活適配不同客戶需求。系統可靠性進一步增強:裝置更少導致潛在故障點更少,系統整體DPPM提升,符合車規級可靠性要求,助力整車安全升級。在待機功耗方面,OZ89204表現特別出色,待電流小於150μA,遠超業界平均水平,完美適應新能源車對低壓系統能耗的嚴格要求。

4.三十年技術累積,全球佈局穩供應
凹凸科技自1995年成立以來,始終專注於類比與混合訊號晶片領域,擁有深厚的技術累積與全球視野:累計申請專利超3000項,授權1900餘項,全球晶片出貨量已近百億顆。本公司在全球設有研發中心,市場網絡覆蓋中、日、韓、歐、美,並與亞洲頭部晶圓代工廠緊密合作,確保產能穩定,協助客戶實現快速量產。

5.结语
隨著新能源汽車市場從“拼配置”走向“拼體系”,供應鏈的每個環節都在經歷重塑與優化。凹凸科技OZ89204不僅是晶片技術的突破,更是對產業需求的精準回應——用更高整合、更低成本、更穩性能,推動新能源汽車走向更廣大的市場。


>
<br />

我們誠邀您關注O2Micro凹凸科技的未來發展,與我們一同見證每一次技術的革新和每一次產業的飛躍
。O2Micro凹凸科技,用智慧和創新,為世界帶來更多可能。
</p>

<br />
凹凸科技  </p>
成立:1995年  </p>
董事長:杜珣弤  </p>
產品:電源&電池管理晶片、背光晶片  </p>
全球發明專利:3000項</p>

<p class=Contact Information:

O2Micro Steven Chang

Investor Relations

Email: steven.chang@o2micro.com